Contents
“Advance course search” is a plugin that makes course search more flexible, fast, case-insensitive and can sort results by relevance. The plugin
also, has the capability to search into course attachments(course overview files and summary files). It gives a more powerful way of searching
into courses via features like results caching, sorting with different aspects, spelling correction(Did you mean?) feature, fuzzy search
(alternate form of words).
Prerequisite
Java 5 or higher (a.k.a. 1.5.x), PHP 5.1.4 or higher.
Testing with ping to solr
1. Advance Course can be found under:-
Administration->course->Course search settings
2. Give the solr configuration options here:-
Solr Host:- localhost or 127.0.0.1 Solr Port:- 8983 (Default port for Solr ) Solr path :- /solr (Configuration directory for solr)
3. Click on “Check Solr instance Setting”. if it Shows ping successful(with a success image). Now click save changes.
4. Now click on “Index courses” to index all the courses. After successful indexing. It will come up with a successful image.
5. Click on “Optimize” to optimize the existing indexes And improve solr performance.
To configure navigation with the course search page go to Site administration -> Front page -> Front page settings.
Features
- works consistently on different DB engines and different content languages(Nonlatin languages support)
- Search results with relevance( Score )
- Case insensitive search capability
- Searchable Document Formats
* Hyper Text Markup Language * XML and derived formats * Microsoft Office document formats * Open Document Format * Portable Document Format * Rich Text Format * Compression and packaging formats [See Rebuilding Solr Cell] * Text formats
- Autocomplete ( autosuggest with non-latin languages too )
- Very fast than existing course search implementation.
- Spell Checking capability ( Did you mean ?)
- Keyword Matching (Searching within the specific field)
Example :- "summary:Getting started with python" searches for the "Getting started with python" in summary field of courses.
- Proximity Search
Example :- "lms perth"~4 Search for "lms perth" within 4 words from each other.
- Wildcard Search
- Fuzzy search support (the Alternate form of words )
- Filtering results by startdate (Range queries)
- Pagination & sorting results by relevance, startdate, shortname.
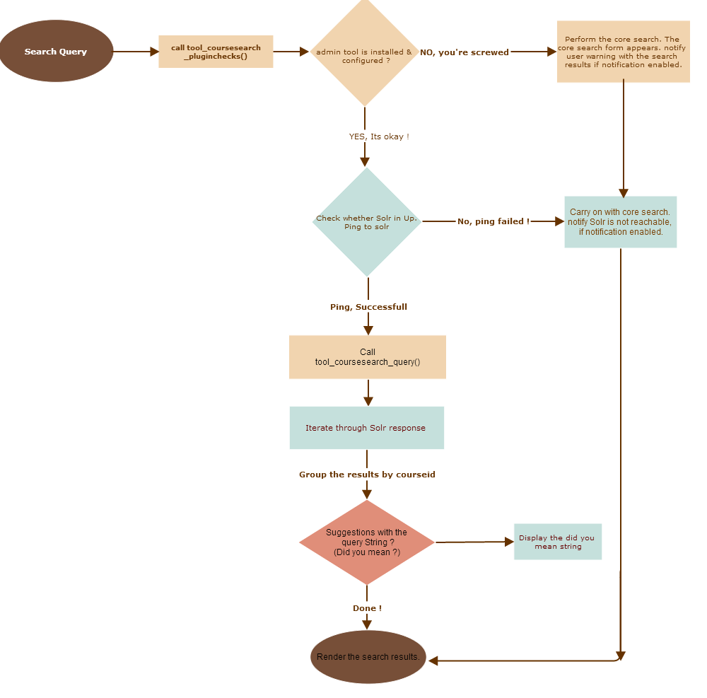
How does it work?
- Flow diagram

